GUIA UNO
GUÍA 1 En Doc Word Cultura del emprendimiento.docx (1,7 MB)
MAPA CONCEPTUAL CAPITULO UNO DEL LIBRO INDRODUCCION AL EMPRESARISMO

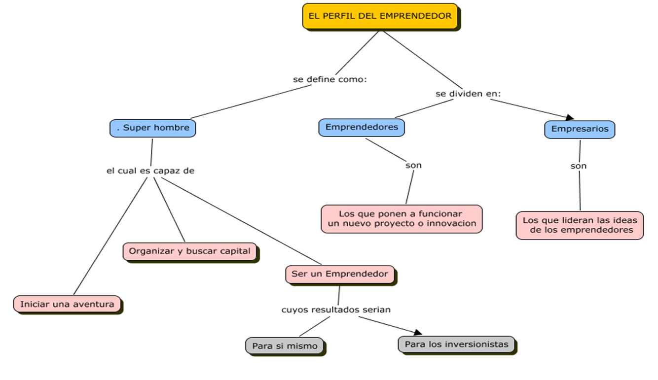
MAPA CONCEPTUAL DEL CAPITULO UNO DEL LIBRO EL EMPRENDEDOR

MAPA CONCEPTUAL SEGUNDO CAPITULO DEL LIBRO EL EMPRENDEDOR
